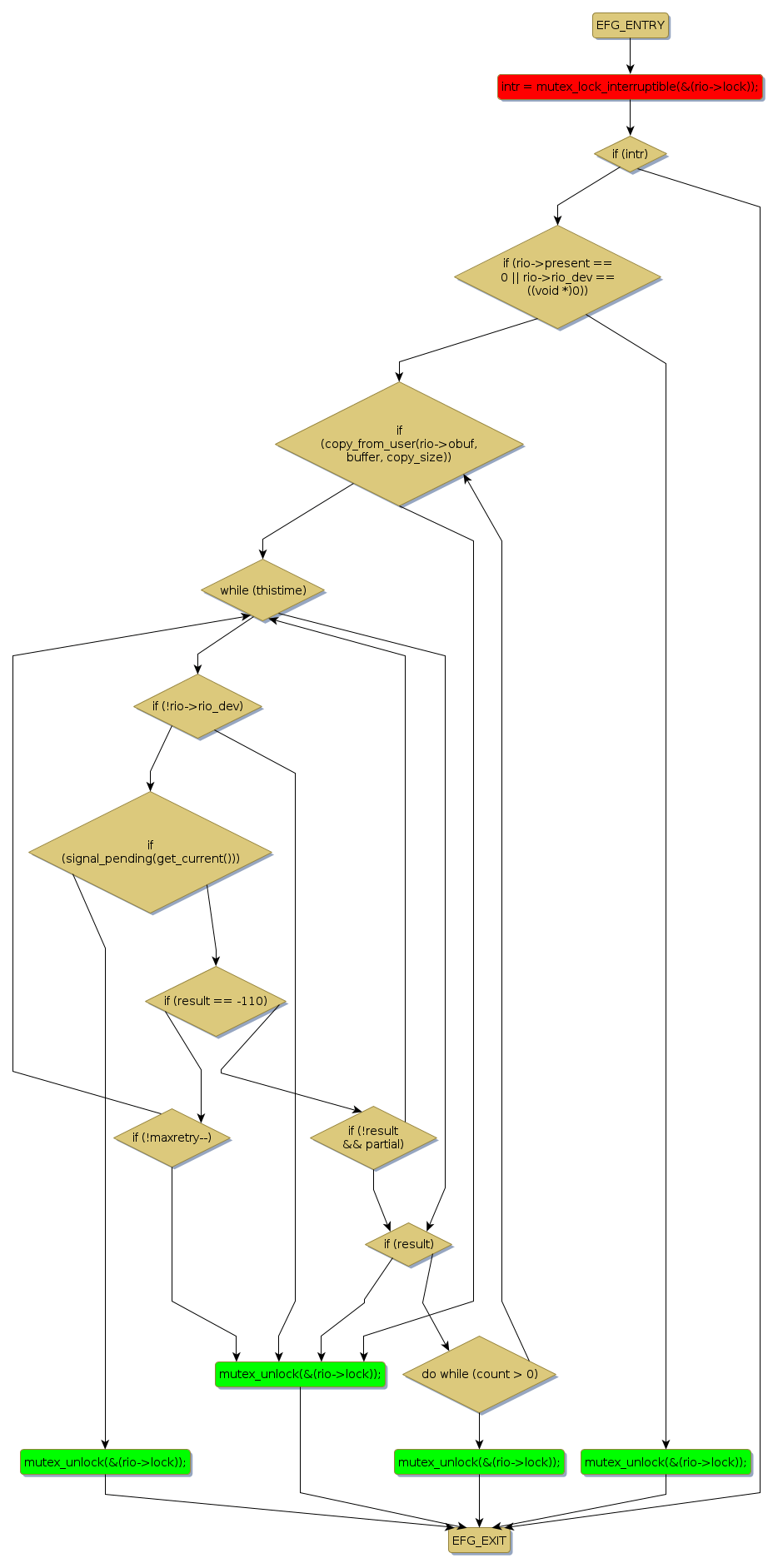
Instance Verification Kit (IVK)
mutex lock @ [7386+46+/linux-3.19-rc1/drivers/usb/misc/rio500.c]
Instance Signature: lock
|
The Matching Pair Graph:
|
|
Function Name
|
Control Flow Graph (CFG)
|
Events Flow Graph (EFG)
|
Source Correspondence
|
|
write_rio
|
|
|
[7088+9+/linux-3.19-rc1/drivers/usb/misc/rio500.c]
|